
作者:名途小编 来源:名途教育 日期:2021-02-04 14:23:38
中铁十四局集团有限公司隶属于世界500强企业--中国铁建股份有限公司,是国资委管理的大型建筑企业,前身系中国人民解放军铁道兵第四师,组建于1947年,1984年1月兵改工奉命集体转业并入铁道部,2001年9月改制为母子公司管理体制的现代企业集团。集团具有铁路工程、建筑工程、市政工程、公路工程施工总承包四项特级资质和铁道、建筑、市政、公路行业甲级设计资质;经国家商务部批准,享有对外经营权。自兵改工以来,历经30多年,集团已经从以施工承包为主,发展成为拥有完善的行业产业链,集科研、规划、设计、施工、监理、维护、运营和投融资于一体的现代企业集团,具备了为业主提供一站式综合服务的能力。
根据集团业务发展需要,按照公平、公正、择优的原则,面向社会公开招聘有关业务高端人才。
一、基本条件
(1)全日制本科及以上学历,且专业对口。
(2)身体健康,原则上不超过45周岁。
(3)爱岗敬业,具有良好的团队合作意识、沟通协调能力和开拓创新精神。
(4)遵纪守法,无不良行为记录。
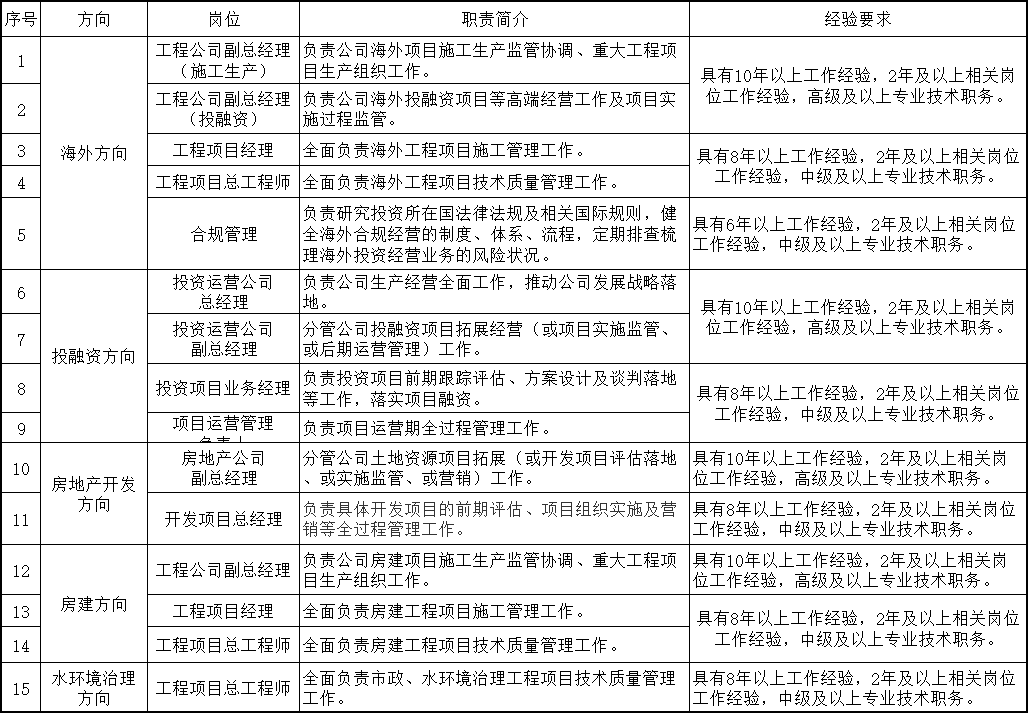
二、招聘岗位
三、薪酬职级待遇
达到聘用条件者,薪酬较市场水平上浮10-20%以上,职务在原基础上提升一个职级。
四、招聘流程
(1)投递简历
网上投递简历(2020.1.20-3.20),电脑登录网址(网申地址:https://crcc14.hcmcloud.cn/recruit#/index)点击“社会招聘”进入,选择应聘岗位填写简历并投递;或手机微信搜索公众号“中铁十四局招聘”,点击简历投递、社会招聘,进入相应类别填写简历并投递。简历可后续完善,请根据实际情况填写完整。
(2)资格审查
对应聘者进行资格审查,确定面试名单。
(3)面试
对符合条件的人选,进行面试,通过手机短信、微信等方式进行面试通知。
(4)组织考察
确定、通知拟聘用人员,并对其进行组织考察,采取查阅干部人事档案、个别谈话、实地考察等方法进行,如有不实,取消聘任。
(5)聘用
发放录用通知,按规定办理入职手续,签订劳动合同,试用期1年。试用期满后,经考核胜任的,按有关规定办理正式聘用手续;不胜任的,视情况调整工作岗位或解除劳动合同。
五、其他事项
(一)应聘人员所提供的资料信息必须真实有效。对于提供虚假信息者,一经发现立即取消其应聘资格,已聘用的解除劳动合同或劳务派遣协议。
(二)应聘人员应保持通讯畅通(本人提供的联系方式)。
(三)公司承诺为应聘者提供的个人有关信息保密。
(四)应聘者可以根据自身情况一人报多个岗位。
2020年1月21日